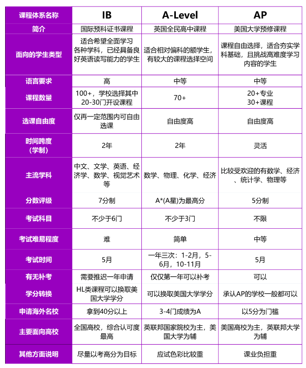
IB、A-Level、AP三大主流国际课程体系有什么差异? 栏目:综合资讯 日期: 2025-09-27 浏览:26 IB,A-Level和AP三个课程体系作为主流课程也各有千秋,那么该如何进行课程选择呢?为您带来详细的讲解。我们用表格把三大体系的概况呈现出来,涵盖课程面向的学生类型、语言要求、课程情况、考试安排、留学对接等方面,以便进行直观的对比。表五:课程体系对比以上是三大课程体系的详细介绍,不同的课程体系适合不同的孩子。建议家长在帮孩子选择国际课程时,可以从孩子未来留学的方向、学术能力、性格特点等方面综合考虑,充分了解自己孩子,选择真正适合孩子成长的课程体系。 关键词: 国际课程 上一篇:三大主流国际课程外,还有哪些其他的课程体系? 下一篇:港籍生DSE成绩报考内地高校,需要满足的三个核心条件 相关文章 IB/AP/A-Level/DSE四大主流国际课程全解析,哪一条是迈向名校之路? 五大国际课程体系之OSSD:优势有哪些?适合什么样的学生? 五大国际课程体系之DSE:优势有哪些?适合什么样的学生? 五大国际课程体系之IB:优势有哪些?适合什么样的学生? 五大国际课程体系之A-Level:优势有哪些?适合什么样的学生? 五大国际课程体系之AP:优势有哪些?适合什么样的学生? IB、AP、A-level三大国际课程要怎么选? 三大主流国际课程外,还有哪些其他的课程体系?