上一篇:广州市番禺区诺德安达学校
下一篇:ULC剑桥国际高中
华南师范大学附属中学国际部,此前系2004年广东省教育厅批准成立的华师附中国际基础课程中心,于2009年初正式更名为华南师范大学附属中学国际部,简称华附国际部。
华附国际部国际课程教育始于2004年由华南师范大学附属中学与英国北方大学联合会联合开设的一年制IFY英澳预科(2004-2019)。2009年3月,在成功开设IFY英澳预科五年后,经美国大学理事会(College Board)授权批准,HFI开办了华南地区首个AP美式高中。
AP学校代码:694293。
华附国际部也是英国高等院校招生委员会(UCAS)注册会员。在与海外大学、驻华使领馆、美国大学理事会、英国北方大学联合会等众多国际教育机构的合作与交流中,在课程引进、教学指导、考试评估、大学录取及海外服务方面获得了极大的支持和优先权利。接受海外大学来访及讲学达数百次。同时,华附国际部向注册学生提供完善的综合配套指导或服务,包括海外大学申请、职业规划、签证指导及家长探亲等一站式服务。
每年都会有许多HFI学生参加各类学术竞赛,在参赛人选上,华附国际部不设名额限制,不做内部选拔,确保每一位HFI学生都有平等的机会和自主选择的权利,学校仅会根据学生情况提出建议和指导。
HFI华附国际部有着丰富的校园活动,有校方组织的国际日系列活动、校运会活动,有学生自行策划筹办的VOICE好声音、Fine Art Week艺术周,还有是由学校、学生和家长共同参与的联谊活动。
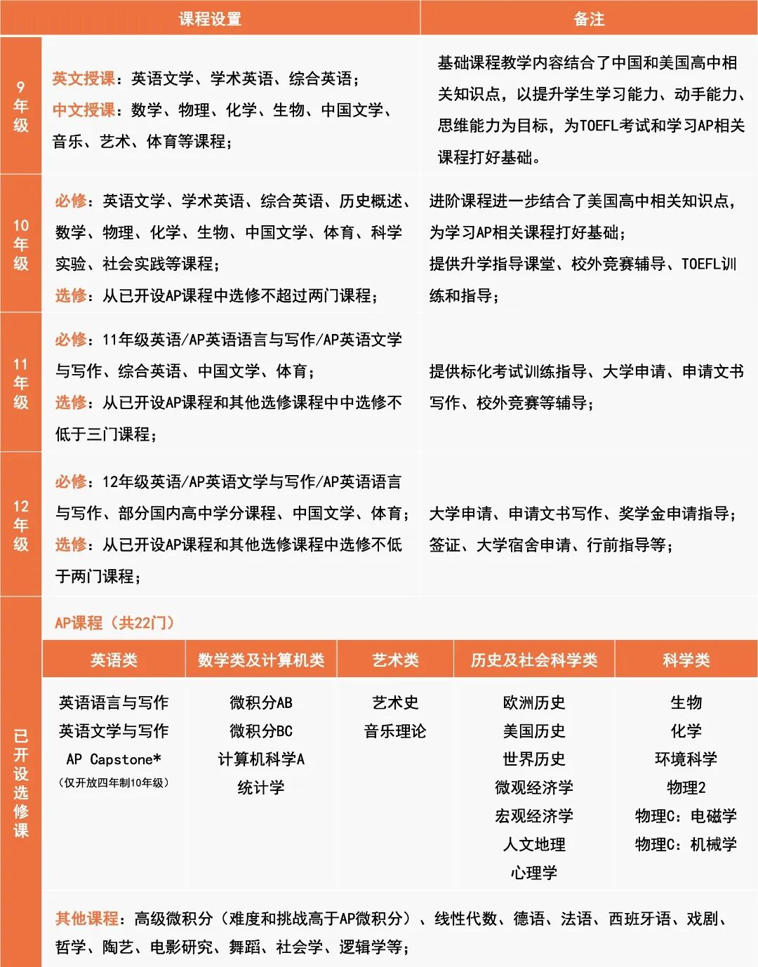
三年制课程
HFI三年制高中国际课程系国内高中课程与AP课程的多年有机融合实践,形成了独特且高难度的卓越融合课程体系,帮助学生搭建完整的知识架构,奠定扎实的学术基础,养成严谨的学术作风,培养批判性和创造性思维,点燃学生追寻真理的激情。
四年制课程
HFI四年制强基课程体系是HFI在三年制融合课程体系的基础上,有意识在科研素养和创新意识培养方面新开设的,独立的课程体系。
强基课程从培养学生的学科兴趣和热爱着手,致力于开设更多符合学生学科兴趣发展、拓展学生认知、完善学生知识架构的选修课程,建立更科学和人性化的课程体系,让学生有机会去接触和选修符合自己兴趣爱好以及和自己能力相匹配的课程,是实现基于学生的基础和兴趣的个性化的教学体系。

HFI师生比为7:1,教师背景多元,来自美国、英国、澳大利亚、加拿大、印度和中国等多个国家,其中75%具有硕士及以上学历。
HFI的课程全部实施小班教学,AP课程全部由美国大学理事会授权和认可的,具备AP教学资质,拥有多年AP教学经验的中外籍专家担任教学任务。
国内课程由省特级、高级教师及经验丰富的中青年教师团队负责,涵盖物理、生物、化学、数学等学科,确保学生既能享受国内优质高中教学,又能衔接国际课程。
作为华南区第一所引进AP课程的高中,HFI一直保持着高标准的办学目标,历届毕业生:100%被世界名校录取,93%被美国前50的综合性大学录取,20%的同学被美国前20综合性大学录取,累计超过210人次获得美国藤校+TOP10院校(本科级别)录取,22人次获得英国“牛剑”录取。
HFI华附国际部2025届毕业生共收获284枚大学录取。在此次录取中,共有110枚美国Top50院校录取(含文理),38枚英国大学录取,14枚香港Top3院校录取,7枚艺术类院校录取。
经过多年有序的办学实践,HFI已培养出超过2600名毕业生(含IFY英澳预科项目),毕业生遍布全球19个国家和地区。HFI一直保持着高标准的办学目标,历届毕业生:
100%被世界名校录取 93%被美国前50的综合性大学录取 71%的同学被美国前30综合性大学、文理学院、艺术设计学院、英国、加拿大及香港等国家和地区的名牌大学录取 20%的同学被美国前20综合性大学录取 超过230人次获得美国藤校+TOP10院校(本科级别)录取 28人次获得英国“牛剑”录取

HFI与多所国家重点实验室,包括数学,物理,化学,生物等学科方向签订合作协议,让学生的兴趣和热爱从课堂延伸到课外。
HFI希望学生能够持续抱有寻找问题、思考问题、解答问题的兴趣,不断地去探索和发掘更多的领域,在充分发挥学生主观能动性的基础上,让学生在参与讨论、调查、实验以及实践的过程中,培养对科研的热爱,也让他们的创新意识得到有效的鼓励和锻炼。