高考400-600分怎么选国际本科?附2026全国院校录取要求
高三成绩预估可以进入末流985,还选国际本科吗? 成绩400分的学生又如何选国际本科?
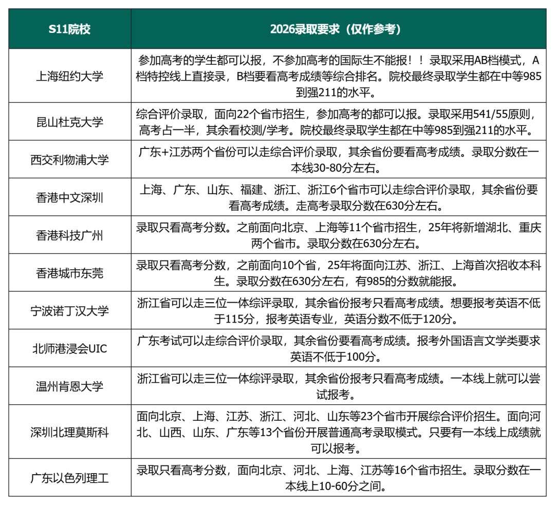
国际本科/中外合办项目可以让高考学生在现有分数基础上,进入更高层次的院校接受教育。 比如末流985的分数读国际本科,很有可能读到中上游985院校的强势专业! 再举例,400分的考生可以通过国际本科项目进入985,最后拿到海外全日制本科学历。后续可以申请QS排名前50院校的研究生。 结合分数分层,对应不同层次院校,兼顾性价比与认可度,适配各类考生需求: 选校原则:冲击顶尖中外合办,解锁国际化优质资源。 可选院校:上海纽约大学、昆山杜克大学、香港中文大学(深圳)、香港科技大学(广州)、香港城市大学(东莞) 项目优势:这类院校师资、硬件对标国际,毕业认可度高,适合追求国际化教育、计划海外深造的考生。 选校原则:平衡口碑与升学优势,兼顾国内就读与国际视野。 可选院校:宁波诺丁汉大学、西交利物浦大学、北京师范大学-香港浸会大学联合国际学院(UIC)。 项目优势:全英文授课模式,衔接海外申研更具优势,适合成绩中上、希望提升国际竞争力的考生。 选校原则:稳妥选择特色中外合办项目,提升学历含金量。 可选院校:深圳北理莫斯科大学、广东以色列理工学院、温州肯恩大学项目 。 项目优势:依托中外高校优质合作资源,专业特色鲜明,录取门槛适中,适合一本线边缘、追求稳妥升学的考生。 选校原则:锁定计划外4+0项目,无需出国即可获取本科文凭。 可选院校:上海大学4+0、上海理工大学4+0、北京理工大学3+0/4+0、中央财经大学4+0、沈阳师范大学4+0(均为计划外中外合办项目) 项目优势:全程国内就读,节省留学成本,学位可留服认证,适配想稳妥拿本科、不愿出国的考生。 选校原则:以2+2项目为逆袭路径,夯实基础并衔接海外学业。 可选院校:北京外国语大学2+2、中央财经大学2+2、北京交通大学2+2。 项目优势:国内2年夯实基础+提升语言,海外2年攻读核心专业,毕业获海外学士学位,适合英语有优势、想逆袭本科的考生。 选校原则:选择3+1项目稳妥上岸,降低留学成本与语言压力。 可选院校:中国石油大学(北京)3+1、北京第二外国语学院3+1、中央财经大学3+1、北京理工大学3+1、北京交通大学3+1 项目优势:国内3年降低留学成本,海外1年完成学业,适配英语中等、预算有限、想稳妥获取本科学历的考生。 4+0中外合办项目核心以高考成绩+校测为主,不同院校略有差异,整体门槛适中,适配本科线及以上考生。 注:上海大学4+0仅限应届普高生报考,高考后报名需达本科线;上海理工大学4+0工科仅限理科生,部分考生可凭高考成绩直接录取。 S11指11所教育部批准的中外合作独立法人院校,录取以高考+综合评价为主,分梯队设置门槛。 1.第一梯队(上纽、昆杜):综合评价录取(高考50%-60%+校测30%-40%+学考10%),参考高考特控线以上70-80分,要求雅思7.0+或托福90+,校测为全英文考核。 2.第二梯队(港中深、港科广等):部分省份提前批裸分录取(特控线以上60分+),部分省份综合评价,高考英语需120+。 3.第三梯队(宁诺、西浦等):高考达一本线及以上,英语110+,部分省份可走综合评价或三位一体录取。 适配本科线以下考生,门槛宽松,侧重基础能力考察。 注:以上仅为部分院校录取要求,更多院校要求请看《2026年计划外国际本科正规项目院校清单》。 选择国际本科,本质是用已知的分数,规划最优的升学路径,避开盲目内卷,实现学历与竞争力的双重提升。 来源:文致国际本科择校
一、按成绩选国际本科
① 成绩达985水平
②成绩达211水平

③成绩过一本线
④成绩达本科线
⑤本科线以下但英语出色
⑥本科线以下且英语中等
二、4+0中外合办2026录取要求

三、S11院校2026录取要求

四、SQA3+1国际本科录取要求

